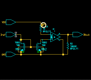
Simple   Current   Mirror
Schematic - Simple Current Mirror -
This figure shows the simple current mirror.
For output current measurement, current controlled voltage source is used.
Rout implies the input resistance of next stage.
Input currents is supplied through Iref inpad.
Vss is replaced with GND for simple simulation
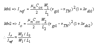
Calculation - Hand Calculation -
In hand calculation, lamda terms are ignored.
Calculation - Limit of simple current mirror -
When current mirror is connected with next stage that has input resistance, Rout, output current has limitation.
That limit occurs when Vds2=Vgs1-VTN.
For simple calculation, Vgs1 is treated as a constant.
Calculation
Limit of output current :
Calculation
Simulation#1 - Typical simulation result of simple current mirror -
x : Iref
y : Iout
i) Iout increases linearly with Iref until it reaches to current limit.
simulaiton#2 i) Hand Calculation Result :
Iout/Iref = (W2/L2)/(W1/L1)
ii) Error from hand calculation < 0.3 %
simulaiton#2 i) From hand calculation, the limit of output current is reversly proposional with Rout.
ii) Hand calculation matches with simulation at high Rout (>1K)
simulaiton#2 i) Hand calculation :
The limit of output resistance reversly proposional with L2
ii) The limit of output current decreases with L2.
But not linear!!!
simulaiton#2 i) Hand calculation :
The limit of output current linearly increases with W2.
ii) The limit of output current increases with W2.
But not linear !!!