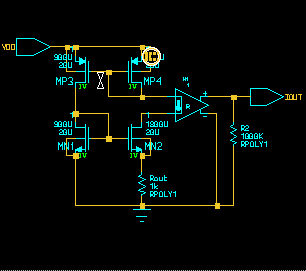
Supply   independent   MOS   Reference   cell
Schematic - Supply Independent MOS Reference Cell -
i) CCVS is used for the simple simulation of the circuit
ii) Vss is replaced with GND for simplification
Calculation - Hand Calculation -
i) lambda terms are ignored during hand calculation.
ii) Mn1, Mp3 and Mp4 have same geometry.
simulaiton#2 W/L : Constant (50/20)
A : Constant (2)
W2/L2 :Constant (100/20)
simulaiton#2 x : A
y : Output current (uA)
R : Constant (=1k)
W1/L1 : Constant (50/20)
L2 : Constant (20U)
simulaiton#2 x : W/L
y : Output current (uA)
A : Constant (=2)
R : Constant (1K)